
大竞争时代
2021中国国际家居产业发展论坛
暨家装下午茶六六盛典·外滩家装峰会
2021年6月6日星期日8:00~18:00
上海外滩茂悦大酒店(中国上海市虹口区黄埔路199号)
特邀贵宾外滩接风晚宴6月5日18:30~20:30
家装500强BOSS之夜(贵宾晚宴)6月6日18:45~21:30
【中国国际家居产业发展论坛·组委会】
【指导单位】:中国室内装饰协会
【特别支持单位】:上海市室内装饰行业协会
【首席战略媒体】:网易家居
【主办方】:家装下午茶——居住服务领域的权威智库
【总冠名】:全屋优品科技·家装配
【智库支持】:家装下午茶智库、远咨询
【外滩家装峰会总策划】:张仁、许春阳、胡艳力
【协会商会平台支持】:
中国室内装饰协会、上海市室内装饰行业协会、全球设计师知识更新服务平台、全国房地产商会联盟建筑装饰专业委员会、四川省室内装饰协会、深圳市家装家居行业协会、天津市家居商会、合肥市建筑装饰协会、青岛市室内装饰行业协会、乌鲁木齐市家庭装饰装修协会、郑州市家居装饰设计商会、威海建筑装饰协会、威海江西商会、远见幕僚机构、中国家装界精英汇、中国装饰工程联盟、中国家装私董会、DA软装学院等。
【媒体合作支持】:
网易家居、家装下午茶许春阳、家装下午茶、家装五百强、安居客、搜狐焦点家居、腾讯家居、房天下、第一地产、戴蓓TALK、亿邦动力网、装修情报、今日家具、建筑时报、泛家居网、泛家居头条、家装界精英汇、定峰汇、大家居洞察、家页传媒、家居热、家居锋向标、装修财经在线、家装行业创新、家装私董会、钟端访谈、狸巢网等。
【承办单位】:上海亿盒企业营销策划有限公司
相聚外滩家装峰会的理由
10倍好的内容——有高度、有深度、接地气,对装企真正有帮助;
10倍好的交易——筛选对装企真正有价值的产品和解决方案,提升对接效率;
10倍好的感受——让参会贵宾、嘉宾都有更好的感受;
10倍好的传播——发挥内容的优势,原创连载推文和短视频。
最终实现10倍好的价值!
时间很贵,企业家们的时间更为金贵,我们因何相聚?创造独特的价值,可以让相聚的短短时光变得更有意义。
重要的人要当面见,重要的事要当面谈。我们认为,线上沟通确实很方便,但面对面有温度的见面更为重要,见面的价值无可取代。
这个时代,还愿意花很多时间见你的人,你一定要珍惜,友谊是稀缺又珍贵的。相互见个面握个手,好朋友可以来个热情的拥抱,晚宴上把酒言欢,兄弟感情就是在一次次的见面中积累的。
家装下午茶品牌的十年梦想
文字只有从内心流淌出来,才富有感染力。
特别的2020年给了我们特殊的内心洗礼,我们花了很多时间研讨家装下午茶品牌存在的意义和终极使命,未来,我们究竟可以贡献些什么?
家装下午茶品牌名由“家装”和“下午茶”两个词组合而成,“家装”直接关系到每个家庭的居住品质,“下午茶”有轻松、舒适、惬意、愉悦、美好的寓意,由此,我们确定了家装下午茶品牌的终极使命:“帮大家住得更好!”
家装下午茶通过“助力家装供给侧创新升级”来达成这一终极使命。家装下午茶的核心任务是:“为家装消费者培育出更多更好的装企,推广更多更好的产品”。简单来说,我们直接为装企和部品商创造价值,间接为家装消费者创造价值。
回顾不平凡的创业之路,我们从咨询出发,创办了新媒体,策划主办了一系列的峰会,总结三点贡献:“用咨询直接帮助了一小部分装企,用新媒体输出了装企发展所需的战略洞察和经营策略,用峰会促进了家装家居业的交流对话与融合合作。”
面向新的十年,家装下午茶品牌的十年梦想,2030年时,
家装下午茶,成为中国居住服务领域的权威智库;
家装下午茶,成为中国居住服务领域数一数二的新媒体IP;
家装下午茶,成为装企心目中最具价值的创新服务平台。
越来越好,是家装下午茶的核心信念和品牌口号。希望家装下午茶的存在,能够帮助中国居住服务领域变得越来越好,能够间接帮到更多家庭住得越来越好!
相信越来越好,就一定会越来越好!
外滩家装峰会,家装行业的里程碑
外滩,在大家心目中是高端、头部、顶级、前沿、国际、高大上的代名词;外滩是上海的第一名片,也是中国的著名名片;外滩是唯一的,也是十分稀缺的资源。金融和权力是社会价值链的顶端,因此能常年盘踞在外滩。
2021年6月6日,家装和外滩元素首次联系在一起,家装下午茶隆重策划主办首届外滩家装峰会,组织数百位全国头部装企企业家、核心高管及家装产业上下游精英相聚上海外滩茂悦大酒店,这标志着家装行业摆脱了30年来的草根形象,开始步入主流商界的舞台中央。
价值链上的话语权决定企业地位,头部装企依靠整装创新商业模式,过去五年时间逐步建立起了规模优势,家居产品的出货量激增,开始首次掌控家装价值链的价值分配主导权。家装价值链上,装企以往一直是较为薄弱的环节,迄今上市公司仅两家,原因主要受困于商业模式的局限——规模不经济。整装模式在装企EPC工程总承包服务价值的基础上,增加了零售渠道流通价值,这是装企价值模型的突破,也代表着装企阵营成为了家装价值链新的力量极。中国居住服务市场预计未来可达到6万亿的庞大规模,装企阵营可以和头部家居品牌商、头部家电品牌商、头部零售流通平台等重要力量极一起瓜分居住服务市场发展的巨大红利。
外滩家装峰会,独家洞察
洞察1、家装流量成本将持续上升
首先,展望未来十年,1997年起建造的住宅也陆续进入了翻新周期,各大城市将陆续进入存量房装修时代,流量由毛坯房的集中特征转向存量房的分散特征,客观上推高了流量获取成本;其次,流量主导权将集中在主要资源方,定价权由巨头掌控,装企的流量议价能力减弱;第三,家装市场的竞争态势必然走向更为白热化的竞争,流量价格因竞争而上升。因此,从未来看现在,家装下午茶建议,装企应提前储备能力,以应对未来流量高成本常态化的竞争环境。
洞察2、家装家居家电一体化趋势显著
把很多的决定化为一个决定,这是新消费的特征。家装的消费决策异常复杂,让消费决策变简单,提升家装消费者的决策效率,这符合未来趋势。场景把众多家居家电产品整合,打造出完整又美好的居住体验,把复杂留给自己,把简单还给家装消费者。家装和家居家电的融合,代表这服务业和制造业的融合,服务主导制造的时代正在到来。
洞察3、居住服务市场未来将达到6万亿规模,将催生出众多强势消费品牌
6万亿主要由三个板块构成,住宅精装修板块、家装新零售板块,家居家电日常零售板块。2020年新房交易加二手房交易稳稳超过20万亿,未来十年,中国房地产市场总体上也将维持在20万亿的交易量规模,由此释放出的居住服务消费需求十分可观。居住服务消费正在分化,刚需追求性价比,高品质需求带动了消费升级。庞大的市场意味着巨大的机会,居住服务市场将有强势消费品牌崛起的机会。
洞察4、整装模式威力初显,装企阵营首次拿到家装价值链的分配主导权
装企从清包工模式升级到现在的整装模式,经历了近30年的时间。整装模式下,装企的原有服务能力成为了整合利器,助力装企顺利进军了家装零售赛道。家居家电品牌商的诉求就是出货,原本的出货路径是品牌商、家居卖场、经销商构建了供应链基础设施,再供给终端的几十万家装企和装修游击队,现在装企提供了一种新的出货解决方案,零售流通的利益格局将发生变革。
洞察5、家装供应链基础设施正在升级,日趋成熟
所谓经销商转为服务商,本质上是经销商的分销价值被装企剥离;同时家居卖场的流量价值和场景价值也被装企挑战。装企面临单一企业难以形成规模效应的难题,供应链采购成本居高不下,由此催生了面向装企阵营提供供应链服务的新物种。从几年前提供全品类家居供应链服务的尝试,到目前提供专业垂直品类供应链的实践,目前出现了家具软装垂直供应链、辅材垂直供应链等物种,据家装下午茶调研,装企对专业垂直供应链的认同度和接受度越来越高。
洞察6、精装房拎包入住业务迎来发展契机
住宅精装修是大势所趋,精装房从交付到入住尚有不少的需求空间,从定制柜到活动家具、软装、家电等,再到更换厨卫的需求,客单价少则三五万,多则几十万甚至上百万。家装公司面向个体业主的解决方案定制能力和服务能力是独特竞争优势,有望在精装房拎包入住业务中占据重要市场份额。
洞察7、产品持续过剩,渠道必然为王
家居家电市场都已进入了产能过剩时代,制造业需要零售服务业的加持。从普通品质的产品过剩,逐步会转向高品质的产品过剩,价格战看来不可避免。对部品商而言,房地产精装渠道门槛高,回款压力大;经销商体系疲软,下滑趋势显著;家装渠道方兴未艾,冲劲很猛;电商渠道,更大价值是品牌宣传和为线下渠道赋能。掌控渠道优势,成为了部品商必争之地,不仅是发展的需要,更是生存的需要。
洞察8、头部装企未来三五年业绩有望超越上市家居公司
整装产品化特征大大提升了装企的整体效率,从获客效率、转化效率、客单价、交付效率、交付产能等指标,可以看到装企的规模上了一个数量级,老模式下1亿到几亿就是头部装企的天花板。整装模式成为了装企10倍好的影响要素,全国更多头部装企在未来三五年有望进入10亿~100亿的业绩区间,业绩体量将超越很多上市家居公司,这意味着家装价值链的话语权将发生重大变革。
洞察9、家居零售服务平台价值将远大于项目服务型装企价值
未来的家装公司兼具项目服务和零售服务属性,两种属性孰轻孰重?公司的核心资源该侧重配置到强化零售服务能力,还是强化项目服务能力?两种理念将导出两种战略,战略决定未来格局。项目服务型装企迄今已经发展了近30年,我们已经明确知道规模不经济的模式弊端;而零售服务型平台的规模效应有目共睹,这可能是装企的重要发展契机,当然这也动到了零售流通领域的奶酪。
洞察10、装企的最大竞争对手并不是装企
从中大型装企的日常经营管理水平看,历经十多年甚至二十多年的市场洗礼,家装业务流程滚瓜烂熟,管理水平也在提升,熟练运用分配机制和内部培训机制等,部分装企还掌握了分公司治理的能力,开始跨区域布局网点。评估装企的经营管理能力,家装下午茶认为,头部装企阵营旗鼓相当。而真正的竞争对手,是居住服务价值链上的巨头,他们志在整条家装价值链,成为链主,建立强势话语权。
六六盛典·外滩家装峰会开幕特别早!
家装行业首次举办外滩家装峰会,早上7:30开始签到,8:30正式开幕。
大会,为什么这么早开始?
因为家装下午茶智库主办的峰会以内容含金量高著称,是真正意义上深度研讨型的行业思想盛宴。
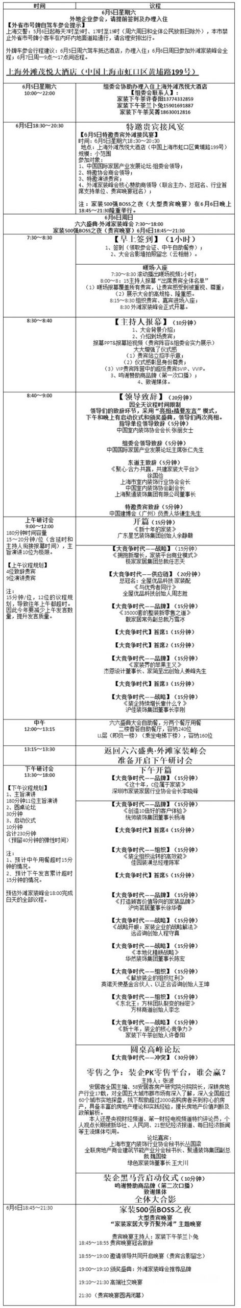
【六六盛典·外滩家装峰会议程】

文章来源:中国国际家居产业发展论坛·组委会
责任编辑:雷达
特别声明:文章版权归原作者所有。本文转载仅出于传播信息需要,并不意味着代表本平台观点或证实其内容的真实性;文中图片仅供个人学习之用,著作权归图片权利人所有。任何组织和个人从本平台转载使用或用于任何商业用途,须保留本平台注明的“来源”,并自负版权等法律责任;作者如果不希望文章或图片被转载,请与我们接洽,我们会第一时间进行处理。



