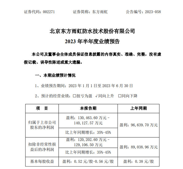
7月6日晚间,防水茅东方雨虹发布2023年上半年业绩预告,报告期内归属于上市公司股东的净利润130,463.60万元-140,127.57万元,比上年同期增长35%-45%;基本每股收益0.52元/股-0.56元/股。

东方雨虹表示,2023年上半年,公司预计归属于上市公司股东的净利润比上年同期增长35%–45%,主要原因是:报告期,公司整体生产、经营情况良好,随着下游客户对建筑品质需求的持续升级,公司充分发挥产品研发、产品质量、产品品类、应用技术及系统服务能力、品牌影响力、全国性产能布局和多层次市场营销渠道网络等优势,市场份额进一步提升,防水产品销量与去年同期相比实现一定的增长;同时,以民建集团为代表的零售业务保持较快增长,以砂浆粉料为代表的非防水业务积极利用依托于防水主业多年积累的客户资源、销售渠道的协同性及良好的品牌影响力,亦保持较快增长,从而带动营业收入实现增长;此外,部分原材料成本与去年同期相比有一定程度的下降,叠加 C 端零售业务占比进一步提升使得毛利率与去年同期相比得到改善。综上所述,报告期,公司预计归属于上市公司股东的净利润实现同比上升。
文章来源:狸巢家居
责任编辑:雷达
特别声明:文章版权归原作者所有。本文转载仅出于传播信息需要,并不意味着代表本平台观点或证实其内容的真实性;文中图片仅供个人学习之用,著作权归图片权利人所有。任何组织和个人从本平台转载使用或用于任何商业用途,须保留本平台注明的“来源”,并自负版权等法律责任;作者如果不希望文章或图片被转载,请与我们接洽,我们会第一时间进行处理。
