麦加芯彩对股东是真的宠。8月27日,集装箱涂料龙头麦加芯彩,发布半年报的同时,也发布了年中分红预案,80%的净利润将变成现金分红,给股东分掉。

上半年,麦加芯彩归属于上市公司股东的净利润为7396.77万元,拟派发年中红利5946.14万元,现金分红将用掉净利润的80.39%,再次成为涂料行业分红之最。
01
半年报显示,2024上半年,麦加芯彩实现营收7.58亿元,同比增长39.59%,归属于上市公司股东的净利润为7396.77万元,同比下降34.69%,扣非净利润为6080.89万元,同比下降39.28%。也就是说,虽然上半年营收大增,但净利润和扣非净利润大降。
但麦加芯彩对股东是真的宠。发布半年报的当天,就发布了 2024 年度中期利润分配预案。
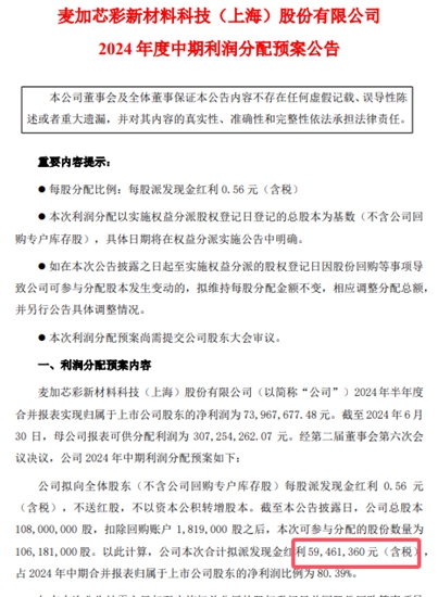
中期利润分配预案显示,2024上半年,麦加芯彩归属于上市公司股东的净利润为 7396.77万元。截至 2024 年 6 月 30 日,母公司报表可供分配利润为 3.07亿元。经第二届董事会第六次会议决议,公司2024 年中期利润分配预案如下:

公司拟向全体股东每股派发现金红利 0.56 元 (含税),不送红股,不以资本公积转增股本。截至本公告披露日,公司总股本 1.08亿 股,扣除回购账户 181.9万 股之后,本次可参与分配的股份数量为 1.06亿股。以此计算,公司本次合计拟派发现金红利 5946.14万元 元(含税), 占上半年公司净利润的 80.39%。
02
80%的净利润拿来分红,根本不算什么。2023年,是麦加芯彩上市第一年,对股东“倍”加宠爱,现金分红2.7亿元,是净利润的162%。
公告显示,2023年,麦加芯彩共进行两次分红。分别是前三季度分红和年度分红。
2023年12月,麦加芯彩进行了2023年前三季度分红,每股派发现金红利1.2元,以总股本1.08亿股为基数,共派发现金红利1.296亿元。

2024年5月,麦加芯彩进行了2023年年度分红,每股派发现金红利1.3元,以总股本1.08亿股为基数,共派发现金红利1.404亿元。

也就是说,2023年,麦加芯彩分红两次,每股合计派发现金红利2.5元,共为股东派发现金红利2.7亿元,稳稳成为上市涂企现金分红之最。
一年两次分红并不稀奇,一些经营情况良好的公司,如中国平安、格力电器等都会选择一年两次分红,以回馈股东。

年报显示,麦加芯彩2023年度实现营收11.41亿元,净利润为1.67亿元。即使年度净利润全部用于分红,离2.7亿元的分红计划,仍存在1亿元的缺口。

但麦加芯彩对股东是真的宠。
上市第一年就两次分红,达到了净利润的162%,真金白银地为股东派发现金红利2.7亿元,比年度净利润还多了一个小目标。
上市第二年的年中分红,虽未超过净利润,但也超过了净利润的80%。(狸巢家居)
文章来源:狸巢家居
责任编辑:雷达
特别声明:文章版权归原作者所有。本文转载仅出于传播信息需要,并不意味着代表本平台观点或证实其内容的真实性;文中图片仅供个人学习之用,著作权归图片权利人所有。任何组织和个人从本平台转载使用或用于任何商业用途,须保留本平台注明的“来源”,并自负版权等法律责任;作者如果不希望文章或图片被转载,请与我们接洽,我们会第一时间进行处理。












