
各有关单位:
为深入贯彻落实习近平新时代中国特色社会主义思想,全面落实党中央、国务院关于推动高质量发展的决策部署,大力实施创新驱动发展战略和人才战略,中国建筑材料流通协会决定,对在促进我国建材家居、装饰装修、工程施工等全产业链领域科学技术进步工作中做出突出贡献的科技人员和单位给予奖励。
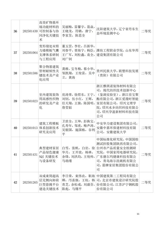
根据《中国建筑材料流通协会科学技术奖奖励办法》的规定,经规定程序评审并公示,现决定授予周永祥等7人科学技术成就奖;授予丁雅鑫等26人青年科技奖;授予“铁尾矿砂制备绿色功能建材和结构关键技术及应用”等104项成果科技进步奖,授予“双控温系统全空间舒适型空调器关键技术研究及应用”等33项成果技术创新奖。
希望各获奖单位和个人珍惜荣誉、再接再厉,敢为人先、追求卓越,奋力再创佳绩。希望广大会员单位以获奖者为标杆,高度重视技术人才培养,深耕科技创新实践,加速科技成果转化应用,积极培育发展新质生产力,在行业高质量发展新征程上不断续写新的辉煌。
特此决定。
附件:2025年度中国建筑材料流通协会科学技术奖获名单
2025年11月24日





















文章来源:中国建筑材料流通协会
责任编辑:李谨之
特别声明:文章版权归原作者所有。本文转载仅出于传播信息需要,并不意味着代表本平台观点或证实其内容的真实性;文中图片仅供个人学习之用,著作权归图片权利人所有。任何组织和个人从本平台转载使用或用于任何商业用途,须保留本平台注明的“来源”,并自负版权等法律责任;作者如果不希望文章或图片被转载,请与我们接洽,我们会第一时间进行处理。

